jagomart
digital resources
picture 15 File Statistika Inferensial Pdf | Download Kumpulan Referensi

15 File Statistika Inferensial Pdf | Download Kumpulan Referensi


Diposting 16 Aug 2022 | 4 thn lalu
Halaman ini terdiri dari kumpulan file statistika inferensial pdf yang bisa didownload saat ini.

.  492x 
 Tipe kumpulan file
Copy Link https://jagomart.net/item/44825/download-kumpulan-file-statistika-inferensial-pdf
Daftar 15 File Statistika Inferensial Pdf | Download Kumpulan Referensi :
1. Buku Statistika Pdf 40070 | Modul Prakerin Statistika Repai
picture Buku Statistika Pdf 40070 | Modul Prakerin Statistika Repai
Judul Modul : Statistika Bidang Studi Keahlian : Seni Kerajinan dan Pariwisata Kelas / Semester : XII / Ganjil Tahun Pelajaran : 2017 / 2018 Sekolah Menengah Kejuruan Negeri 1 Sukasada ( SMK Negeri 1 Sukasada ) Alamat : Jalan Srikandi, Sambangan - Sukasada Telp. / Fax (0362) 26055 E-mail:smk_sukasada@yahoo ...
Tipe file : icon picture PDF | 0.78 MB | Free Download

 


2. Statistika Pdf 8133 | Statistika | Matematika
picture Statistika Pdf 8133 | Statistika | Matematika
BAMBANG AVIP PRIATNA M STATISTIKA Pengertian Statistika Adalahpengetahuanyang berhubungan dengancara-carapengumpulandata, penyajian data, pengolahan serta penganalisisannya, penarikan kesimpulan dan pembuatankeputusanyang cukupberalasan berdasarkan fakta/data dan penganalisisan yang dilakukan. STATISTIKA Statistika Deskriptif: berhubungan dengan cara-cara pengumpulan data, penyajian data, pengolahan data (belum ada pengujian hipotesis) Statistika Inferensial: berhubungan dengan cara pengolahan dan penganalisisan ...
Tipe file : icon picture PDF | 0.44 MB | Free Download

 


picture Statistika Parametrik Pdf 40041 | Sats4411 M1
Modul 1 Dasar-dasar Statistika Nonparametrik ebelum Anda mempelajari modul ini, Anda sudah harus mempelajari S Metode Statistika I dan II sebagai dasar memahami materi yang ada dalam modul. Selama ini yang Anda pelajari tentang statistika adalah prosedur statistika parametrik, sebagai contohnya adalah uji-uji yang berdasarkan distribusi t-student, analisis variansi, analisis ...
Tipe file : icon picture PDF | 0.68 MB | Free Download

 


picture Statistik Pdf 39967 | Statistika Inferensial
STATISTIKA INFERENSIAL IM TIRTA RASIONAL • Kondisi riil pengolahan informasi (Data): Karena keterbatasan waktu, biaya dan tenaga tidak memungkinkan mengumpulkan dan mengolah seluruh informasi yang ada di masyarakat (di lapangan) • Implikasi: diperlukan prosedur dan alat yang memungkinkan menarik kesimpulan yang valid yang berlaku bagi kelompok yang lebih luas, berdasarkan ...
Tipe file : icon picture PDF | 0.11 MB | Free Download

 


picture Statistika Parametrik Pdf 40044 | Pertemuan 5ah0190439
TEKNIK ANALISIS STATISTIK INFERENSIAL Pertemuan Ke-5 Apa sih statistik inferensial itu? • Statistik inferensial adalah teknik statistik yang digunakan untuk menarik kesimpulan tentang karakteristik populasi berdasarkan data sampel • Inferensi juga bermakna kesimpulan • St. Inferensial terbagi 2 yakni: 1) Statistik Parametrik 2) Statistik Non Parametrik Statistik Parametrik • Statistika ...
Tipe file : icon picture PDF | 1.24 MB | Free Download

 


picture Statistik Pdf 39959 | Handout Statistika Geo
HAND OUT Mata kuliah Statistika Geografi (GG 411) Dosen: Drs. Mamat Ruhimat, M.Pd Bagja Waluya, S.Pd JURUSAN PENDIDIKAN GEOGRAFI FAKULTAS PENDIDIKAN ILMU PENGETAHUAN SOSIAL UNIVERSITAS PENDIDIKAN INDONESIA 2008 Pertemuan 1-2: Mengenal Pengantar Statistika Dasar Metode statistika adalah metode-metode/prosedur-prosedur untuk pengumpulan, penyajian , analisis, dan kesimpulan dari data. Metode statistika ...
Tipe file : icon picture PDF | 0.20 MB | Free Download

 


picture Statistik Pdf 8135 | Statistika Dasar | Matematika
JURUSAN PENDIDIKAN MATEMATIKA FPMIPA – UNIVERSITAS PENDIDIKAN INDONESIA SATUAN ACARA PERKULIAHAN MATA KULIAH : STATISTIKA DASAR (3 SKS) KODE MATA KULIAH : MT308 MINGGU POKOK & SUB TUJUAN INSTRUKSIONAL TUJUAN INSTRUKSIONAL MATERI METODE & MEDIA TES SUMBER KE POKOK BAHASAN UMUM (TIU) KHUSUS (TIK) PENDEKATAN 1 PENDAHULUAN Mahasiswa ...
Tipe file : icon picture PDF | 0.09 MB | Free Download

 


picture Pembelajaran Pdf 39949 | Bahan Ajar Statistik Tid3 Retno
BAHAN AJAR MATA KULIAH STATISTIKA PENYUSUN Retno Tri Vulandari, S.Si, M.Si 0613038801 Dibiayai oleh : Direktorat Riset dan Pengabdian Masyarakat Direktorat Jenderal Penguatan Riset dan Pengembangan Kementerian Riset, Teknologi, dan Pendidikan Tinggi Sesuai dengan Kontrak Penelitian Tahun Anggaran 2018 Nomor : 059 / K6 / KM / SP2H ...
Tipe file : icon picture PDF | 2.99 MB | Free Download

 


picture Statistika Pdf 39965 | Pertemuan 8
Pertemuan 8 STATISTIKA DESKRIPTIF DAN SFATISTIKA INFERENSIAL I. STATISTIKA DESKRIPTIF Setelah perkuliahan ini diharapkan dapat: • Membedakan data kuantitatif dan kategorial dan memberikan contohnya • Menjelaskan perbedaan antara statistika dan parameter • Menjelaskan pengertian “distribusi normal” dan “kurva normal” • Menjelaskan pengertian Mean (rerata), Median, dan Modus untuk ...
Tipe file : icon picture PDF | 0.06 MB | Free Download

 


picture Statistik Pdf 8114 | Penaksiran Parameter | Matematika
Penaksiran Parameter Statistika dibagi menjadi dua, yaitu: 1. Statistika Deskriftif 2. Statistik Inferensial Penarikan kesimpulan dapat dilakukan dengan dua cara, yaitu: 1. Penaksiran Parameter 2. Pengujian Hipotesis Fitriani Agustina, Math, 1 UPI Penaksiran Parameter Terdapat dua jenis penaksiran, yaitu: 1. Penaksiran Titik 2. Penaksiran Interval Sifat – sifat penaksir parameter ...
Tipe file : icon picture PDF | 0.14 MB | Free Download

 


picture Statistika Pdf 39938 | Imam Gunawan Statistika Inferensial Teori Dan Aplikasinya
StatiStika inferenSial: teori dan aplikasinya StatiStika inferenSial: teori dan aplikasinya Prof. Dr. Sutarto Hadi, M.Si., M.Sc. imam Gunawan, S.Pd., M.Pd. Juhriyansyah Dalle, Ph.D. RAJAWALI PERS Divisi Buku Perguruan Tinggi PT RajaGrafindo Persada D E P O K ...
Tipe file : icon picture PDF | 2.09 MB | Free Download

 


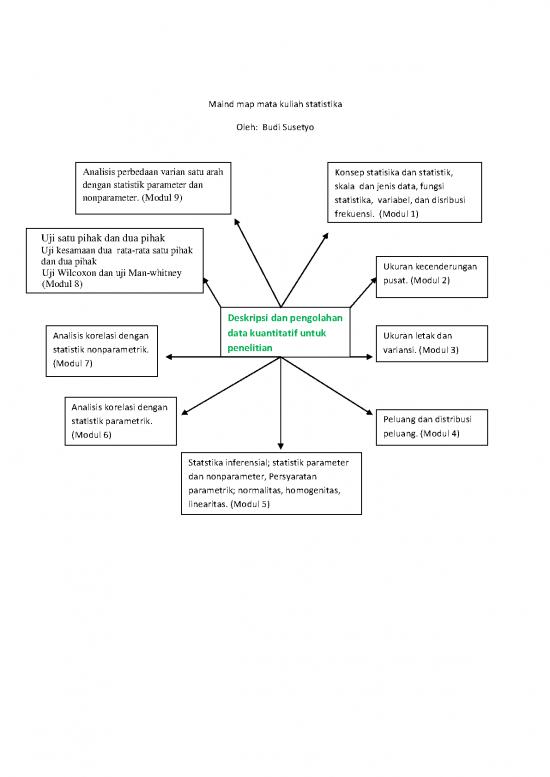
picture Statistika Parametrik Pdf 39963 | Maind Map Mata Kuliah Statistikax
Maind map mata kuliah statistika Oleh: Budi Susetyo Analisis perbedaan varian satu arah Konsep statisika dan statistik, dengan statistik parameter dan skala dan jenis data, fungsi nonparameter. (Modul 9) statistika, variabel, dan disribusi frekuensi. (Modul 1) Uji satu pihak dan dua pihak Uji kesamaan dua rata-rata satu pihak dan dua ...
Tipe file : icon picture PDF | 0.03 MB | Free Download

 


picture Statistika Pdf 39964 | Ps 01 Item Download 2022-08-14 06-55-03
PENGANTARSTATISTIK JR113 Drs. Setiawan, M.Pd. PepenPermana, S.Pd. DeutschabteilungUPI 2008 Pertemuan1 IDENTITASMATAKULIAH Nama mata kuliah : Pengantar Statistika Kode mata kuliah : JR 113 Bobot SKS : 2 sks Semester/Jenjang : 7 / S1 Kelompokmatakuliah : MKK Program Studi Jurusan/Program Studi : Jurusan Pend. Bhs. Jerman Status mata kuliah ...
Tipe file : icon picture PDF | 0.12 MB | Free Download

 


picture Statistik Pdf 39955 | Bab Iii
BAB III METODE PENELITIAN A. Jenis Penelitian Penelitian yang dilakukan adalah penelitian kuantitatif dengan menggunakan teknik statistik inferensial, yaitu teknik statistik yang digunakan untuk menganalisis data sampel dan hasilnya akan digeneralisasikan (diinferensikan) untuk populasi dimana sampel diambil.1 Metode ini digunakan untuk menggambarkan mengenai perhatian orang tua terhadap perilaku sosial ...
Tipe file : icon picture PDF | 0.59 MB | Free Download

 


picture Statistik Pdf 40489 | 10410073 Bab 3
BAB III METODE PENELITIAN A. Rancangan Penelitian Penelitian yang akan dilakukan ini menggunakan pendekatan kuantitatif. Sebagaimana dijelaskan (Azwar, 2010, p. 5) penelitian dengan menggunakan Pendekatan Kuantitatif, yaitu suatu pendekatan yang menekankan analisis pada data-data numerical (angka) yang diolah dengan metode statistika. Pada dasarnya pendekatan kuantitatif dilakukan pada penelitian inferensial (dalam ...
Tipe file : icon picture PDF | 0.56 MB | Free Download

 


no reviews yet
Please Login to review.

Kategori: Makalah Laporan Dunia Pendidikan / Statistika
Upload: 16 Aug 2022 | 4 thn lalu
Tags: 0
dilihat: 492x
Link rekomendasi: filekonstruksi.com