jagomart
digital resources
picture 17 File Flowchart Metode Penelitian | Download Kumpulan Referensi

17 File Flowchart Metode Penelitian | Download Kumpulan Referensi


Diposting 15 Aug 2022 | 4 thn lalu
Halaman ini terdiri dari kumpulan file flowchart metode penelitian yang bisa didownload saat ini.

.  628x 
 Tipe kumpulan file
Copy Link https://jagomart.net/item/44229/download-kumpulan-file-flowchart-metode-penelitian
Daftar 17 File Flowchart Metode Penelitian | Download Kumpulan Referensi :
1. Flowchart Penelitian 38928 | Jiunkpe Is S1 2019 25414054 43295 Hirarc Chapter3
picture Flowchart Penelitian 38928 | Jiunkpe Is S1 2019 25414054 43295 Hirarc Chapter3
3. METODE PENELITIAN 3.1 Flowchart Metode Penelitian Flowchart digunakan penulis untuk menjadi acuan dalam melakukan dan menyelesaikan penelitiannya. Flowchart merupakan rangkaian proses yang akan dibuat oleh penulis hingga penelitiannya selesai. Langkah-langkah dalam pembuatan penelitian ini dapat dilihat pada gambar 3.1. Gambar 3.1 Flowchart Metode Penelitian 12 Universitas ...
Tipe file : icon picture PDF | 0.11 MB | Free Download

 


2. Flowchart Penelitian 39210 | Bab 3 Item Download 2022-08-14 00-01-03
picture Flowchart Penelitian 39210 | Bab 3 Item Download 2022-08-14 00-01-03
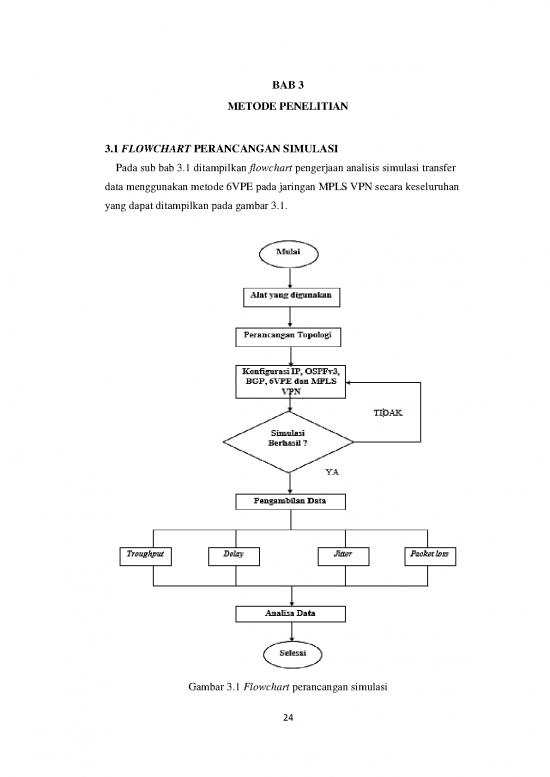
BAB 3 METODE PENELITIAN 3.1 FLOWCHART PERANCANGAN SIMULASI Pada sub bab 3.1 ditampilkan flowchart pengerjaan analisis simulasi transfer data menggunakan metode 6VPE pada jaringan MPLS VPN secara keseluruhan yang dapat ditampilkan pada gambar 3.1. Gambar 3.1 Flowchart perancangan simulasi 24 Pada gambar 3.1 terdapat flowchart ...
Tipe file : icon picture PDF | 0.85 MB | Free Download

 


picture Flowchart Penelitian 38927 | Jiunkpe Is S1 2018 25414045 43960 Schneider Chapter3
3. METODOLOGI PENELITIAN 3.1 Flowchart Metode Penelitian Metode penelitian menunjukkan tahapan–tahapan dari penelitian yang dilakukan. Flowchart dari metode penelitian yang diterapkan dapat dilihat pada Gambar 3.1. Gambar 3.1 Flowchart Metodologi Penelitian 16 Universitas Kristen Petra 3.2 Melakukan Pengamatan Awal Tahap pengamatan awal dilakukan dengan melakukan ...
Tipe file : icon picture PDF | 0.19 MB | Free Download

 


picture Flowchart Penelitian 39355 | Bab Iii
3 BAB III METODOLOGI PENELITIAN Flowchart Metode Penelitian Dalam memecahkan masalah pada penelitiann yang diamati, dibutuhkan langkah-langkah untuk menguraikan pendekatan dan model dari masalah tersebut. Flowchart dapat dilihat di halaman 32. Jenis Penelitian Penelitian ini bersifat deskriptif kualitatif karena penelitian ini tentang menganalisa suatu masalah. Pendekatan kualitatif adalah suatu proses ...
Tipe file : icon picture PDF | 0.24 MB | Free Download

 


picture Flowchart Penelitian 38984 | Unikom Tugas Akhir Unikom Ti 10314001 Dwi Riyanto Bab 3
Bab 3 Metodologi Penelitian 3.1 Flowchart Penelitian Berikut ini merupakan langkah langkah selama penelitian berlangsung. Flowchart dapat dilihat pada Gambar 3.1. Mulai Studi Literatur Studi Lapangan Identifikasi Masalah Tujuan Penelitian Pengumpulan data 1) Sejarah umum perusahaan 2) Rancangan variabel penelitian 3) Rancangan kuesioner Membuat kuesioner Tidak Uji Validitas ...
Tipe file : icon picture PDF | 0.35 MB | Free Download

 


picture Flowchart Penelitian 39339 | N0009 Naftalita Calista Putri (
14 BAB III METODE PENELITIAN 3.1 Metodologi Penelitian Flowchart metodologi yang digunakan dalam penelitian ini dapat dilihat dalam Gambar 3.1 MULAI STUDI LITERATURE TIDAK SESUAI PERANCANGAN & PEMBUATAN APLIKASI TIDAK SESUAI SESUAI PENGUJIAN APLIKASI SESUAI PEMBUATAN LAPORAN SELESAI Gambar 3.1 Flowchart metodologi penelitian 15 3.2 ...
Tipe file : icon picture PDF | 0.44 MB | Free Download

 


picture Flowchart Penelitian 39103 | Bab Iii
BAB III METODE DAN PERANCANGAN SISTEM 3.1 Metode Penelitian 1. Studi Literatur Mencari informasi atau referensi teori yang relevan baik mengenai sistem rekomendasi maupun metode TOPSIS sebagai sumber untuk membangun dan mengembangkan sistem. 2. Perancangan Aplikasi Merancang alur kerja sistem dan mengintegrasikan metode ke dalam sistem sehingga dapat diimplementasikan ...
Tipe file : icon picture PDF | 1.06 MB | Free Download

 


picture Flowchart Penelitian 39145 | Nhk  Mpki Ol 02
NHK-MPKI-OL-02 METODOLOGI PENELITIAN & PENULISAN KARYA ILMIAH Edisi : Learning From Home .ac.idPengenalan Flowchart @ulmimPROGRAM STUDI TEKNIK PERTAMBANGAN FAKULTAS TEKNIK UNIVERSITAS LAMBUNG MANGKURAT nurhak TARGET ½ KULIAH 1. Mahasiswa memahami konsep2 dasar Metodologi Penelitian 2. Mahasiswa mampu membuat FLOW CHART 3. Mahasiswa mampu menulis PROPOSAL Penelitian 4. Mahasiswa ...
Tipe file : icon picture PDF | 1.20 MB | Free Download

 


picture Usulan Penelitian Skripsi Minat Mh 2020 5 | File - Laporan Penelitian Id 19057
SKR – MH-01 No. ___________ USULAN PENELITIAN NAMA : NIM : Usulan Dosen Pembimbing : JUDUL PENELITIAN : Menggambarkan isi penelitian dan maksimal terdiri dari 20 kata. LATAR BELAKANG : Berisi poin-poin penting yang memuat state of the art penelitian yang akan dilakukan berdasar pustaka/publikasi/laporan penelitian yang telah dilakukan sebelumnya ...
Tipe file : icon picture DOCX - Word | 0.02 MB | Free Download

 


picture Flowchart Penelitian 38999 | Bab Iii
BAB III METODOLOGI PENELITIAN 3.1. Flow Chart Metodologi Penelitian. Penelitian ini dilakukan dengan berbagai langkah kerja yang sistematis sehingga mendapatkan hasil yang optimal. Langkah kerja penelitian merupakan serangkaian prosedur dan langkah – langkah dalam melakukan penelitian yang terstruktur secara sistematis dan terarah agar tujuan dari penelitian bisa tercapai dengan ...
Tipe file : icon picture PDF | 0.08 MB | Free Download

 


picture Diagram Alir Penelitian 39165 | 19775 3 Bab Iii
BAB III 3 METODE PENELITIAN 3.1 Tahapan Penelitian Metode penelitian adalah suatu langkah sistematis yang dijadikan pedoman didalam menyelesaikan suatu permasalahan. Pengumpulan data dilakukan dengan teknik wawancara dan observasi untuk mengidentifikasi masalah dan mengetahui proses inventory di PT. Paloh Singkwang Stabat. Dalam penelitian ini juga menggunakan studi literatur untuk ...
Tipe file : icon picture PDF | 1.77 MB | Free Download

 


picture Flowchart Penelitian 39004 | Jiptummpp Gdl Ahmadsyahr 50490 4 Babiii
BAB III METODOLOGI PENELITIAN 3.1 Flow Chart Penelitian Mulai Studi pendahuluan Pengamatan di perusahaan Studi lapangan Studi pustaka Perumusan masalah Pengumpulan Data 1. Data Order 2. Urutan Proses Produksi 3. Daftar Mesin dan Fungsi 4. Pengukuran Waktu Tiap Proses Pengolahan Data 1. Uji keseragaman data 2. Uji kecukupan data ...
Tipe file : icon picture PDF | 0.40 MB | Free Download

 


picture Flowchart Penelitian 39201 | Bab Iii
BAB III METODE PENELITIAN 1.1 Flowchat Penelitian Gambar 3.1 Flowchart Penelitian Penjelasan tahapan pada gambar 3.1: 1. Tahap pertama adalah mulai penelitian. 2. Tahap kedua adalah perencanaan sistem mengenai alat yang akan dibuat. 3. Tahap ketiga adalah pengumpulan data dan pengumpulan komponen yang dibutuhkan dalam pembuatan alat ...
Tipe file : icon picture PDF | 0.92 MB | Free Download

 


picture Diagram Alir Penelitian 39370 | 0005 06 Bab Iii 20190226010756
BAB III METODE PENELITIAN 3.1 Diagram Alir (Flowchart) Metode penelitian tugas akhir ini menjelaskan mengenai Analisis penggunaan kwh meter prabayar terhadap kualitas instalasi listrik. Mulai Mengumpulan datapengukuran di lapangan: Tegangan pelanggan baru Jumlah token pelanggan terakhir Perhitungan Menghitung total penggunaan beban pelanggan terakhirselama 21 hari Menghitung resistansi kabel instalasi ...
Tipe file : icon picture PDF | 1.17 MB | Free Download

 


picture Flowchart Penelitian 38980 | Ti086563
BAB 3 METODOLOGI PENELITIAN Mulai Identifikasi Masalah Mengetahui keinginan pemilik UKM X terhadap mesin yang dirancang dan permasalahan yang terjadi pada proses pemotongan manual Studi Lapangan di UKM X Observasi proses pemotongan cokelat batang secara manual Wawancara Studi Pustaka Perancangan dan pengembangan produk dan desain mesin yang sudah ada Pengumpulan ...
Tipe file : icon picture PDF | 0.42 MB | Free Download

 


picture Diagram Alir Penelitian 39354 | Bab 3 Item Download 2022-08-14 01-47-02
BAB 3 METODOLOGI PENELITIAN 3.1 Diagram Alir Penelitian Adapun diagram alir dari penelitian ini adalah sebaga berikut : Mulai Studi literatur Pengumpulan data Data sekunder : Data primer : 1. Data curah hujan tahun 2010-2019 1. Survey lokasi 2. Data stasiun hujan 2. Wawancara disekitar lokasi 3. Peta saluran ...
Tipe file : icon picture PDF | 0.42 MB | Free Download

 


picture Diagram Alir Penelitian 3730 | Alat Ukur Curah Hujan - Rancang Bangun Prototipe Alat Ukur Curah Hujan Menggunakan Sensor Ultrasonik
PENDAHULUAN • Latar Belakang 1) Pentingnya data curah hujan. 2) Otomatisasi peralatan oleh BMKG. 3) Penggunaan sensor ultrasonik untuk mengetahui tinggi air yang ditampung. METODE PENELITIAN Blok Diagram Sistem Blok Diagram Sistem Alat Ukur Curah Blok Diagram Sistem Alat Ukur Curah Hujan Menggunakan Sensor Ultrasonik Hujan Menggunakan Sensor Ultrasonik (Bagian ...
Tipe file : icon picture PPT - Power Point | 1.93 MB | Free Download

 


no reviews yet
Please Login to review.

Kategori: Literatur / Literatur
Upload: 15 Aug 2022 | 4 thn lalu
Tags: 0
dilihat: 628x
Link rekomendasi: filekonstruksi.com